
极具优势的代理品牌线
A highly advantageous agency brand line
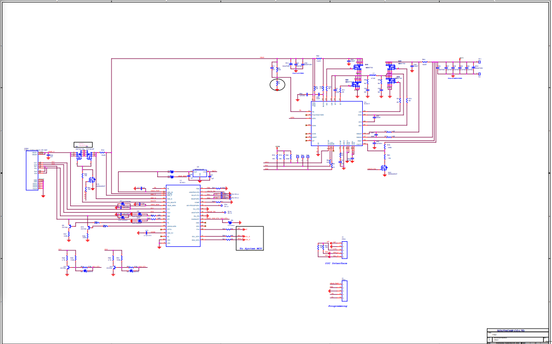
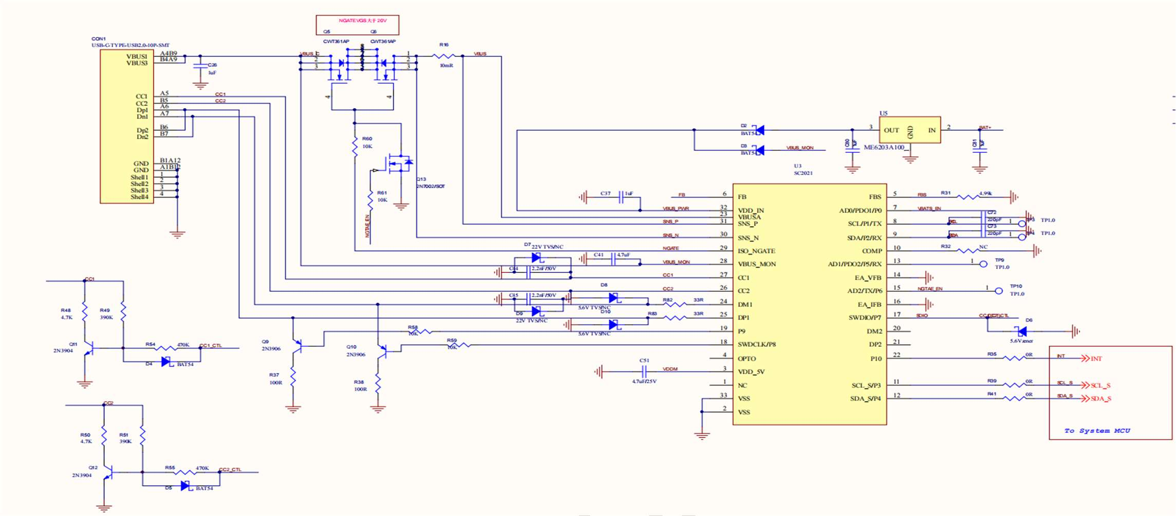
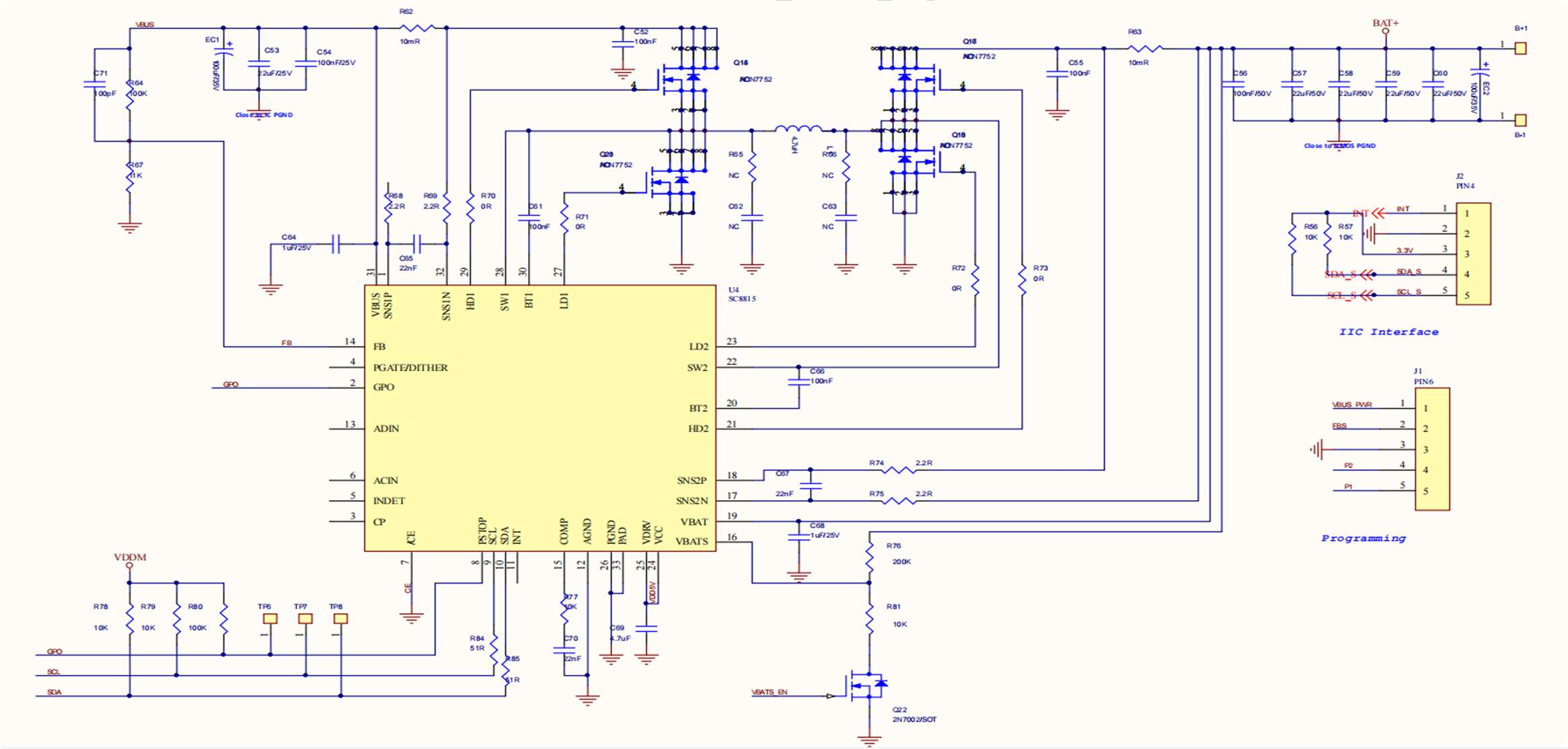
放电功能
8.1.1. 单 C 口性能
支持 Apple2.4A;DCP1.5A;FC3.0:5V-12V;FC2.0: 5V,9V,12V; AFC; FCP
PD 协议,六节电池最大输出功率 100W,具有过流保护、短路保护功能。
8.2. 轻载关机功能:
C 口无小电流关机功能;
8.3. 充电功能
兼容 PD,Huawei FCP,Samsung AFC,FC,Apple5V-2.4A 快充适配器以及 5V 标充适配器;
8.3.1. 过流保护时,端口的表现:
C 口输出过流保护关断输出,解除过流后重新插拔可恢复。
8.3.2. 输出短路时,端口的表现:
C 口输出短路保护关断输出,解除短路后重新插拔可恢复。
放电功能
8.1.1. 单 C 口性能
支持 Apple2.4A;DCP1.5A;FC3.0:5V-12V;FC2.0: 5V,9V,12V; AFC; FCP
PD 协议,六节电池最大输出功率 100W,具有过流保护、短路保护功能。
8.2. 轻载关机功能:
C 口无小电流关机功能;
8.3. 充电功能
兼容 PD,Huawei FCP,Samsung AFC,FC,Apple5V-2.4A 快充适配器以及 5V 标充适配器;
8.3.1. 过流保护时,端口的表现:
C 口输出过流保护关断输出,解除过流后重新插拔可恢复。
8.3.2. 输出短路时,端口的表现:
C 口输出短路保护关断输出,解除短路后重新插拔可恢复。
Type-C Source
放电兼容性验证 编号 设备 当前电 量 VBUS/V IBUS/A P/W
1. OPPO K7 71% 4.98 1.88 9.3624
2 .OPPO Reno5 43% 8.97 1.8 16.146
3.OPPO K9 45% 8.97 1.822 16.34334
4 .一加 8T 36% 8.98 1.5 13.47
5 HUAWEI nova 9 52% 9 1.38 12.42
6 荣耀 X20 22% 9 1.2 10.8
7 HUAWEI Mate20 71% 8.9 1.3 11.57
8 HUAWEI P30 36% 8.995 1.398 12.57501
9 Xiaomi 11 75% 8.97 1.9 17.043
10 红米 note11 89% 8.98 1.34 12.0332
11 Iphone 7 100% 5 0.8 4
12 Iphone XR 88% 5 1.32 6.6
13 Galaxy S21 3% 8.6 2.1 18.06
15 realme GT Neo2 5G 34% 9 1.38 12.42
16 Redmi Note 10 Pro 69% 8.4 1 8.4
17 HUAWEI nova 9 Pro 82% 8.9 1.6 14.24
19 OPPO A95 5G 34% 4.96 2.21 10.9616
20 OPPO Reno3 27% 4.98 1.886 9.39228
21 OPPO Reno6 70% 5 0.4 2
22 OPPO ACE2 89% 4.98 1.92 9.5616
23 一加 9 89% 8.97 1.9 17.043
24 荣耀 V40 45% 9 1.12 10.08
25 荣耀 50 63% 9 1.31 11.79
26 HUAWEI Mate10 75% 8.97 1.8 16.146
27 HUAWEI P20 79% 4.98 1.8 8.964
28 Xiaomi 10 85% 5 2 10
29 iphone8 99% 5 1.1 5.5






您要复制的内容
联系我们
Contact Us
电话/Tel:+86-181-24725558
手机/phone:+86-138-23158773
QQ:
微信(WeChat):
邮箱(Email):zhaoxufi@lichkj.com
地址(Address):深圳市宝安区新安街道径贝工业园A栋勤业商务中心429
(429 Qinye Business Center, Building A, Jingbei Industrial Park, Xin'an Street, Bao'an District, Shenzhen)
联系我们
Contact Us
微信扫一扫
Scan WeChat