
极具优势的代理品牌线
A highly advantageous agency brand line
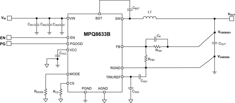
MPQ8633B 是一款全集成高频同步降压变换器。它提供了一种非常紧凑的解决方案,可在宽输入电压 (VIN) 范围内实现高达 20A 的输出电流 (IOUT),同时具有出色的负载和线性调整率。MPQ8633B 还可实现宽输出电流 (IOUT) 负载范围内的高效率运行。
MPQ8633B 采用内部补偿恒定导通时间 (COT) 控制模式,可实现快速瞬态响应,并使环路更易稳定。该器件可通过 MODE 设置开关频率 (fSW) 为恒定的 600kHz、800kHz 或 1000kHz,不受输入和输出电压的影响。
MPQ8633B 通过内部 1ms 定时器控制输出电压 (VOUT) 的启动斜坡。该定时器的值可以通过在 TRK/REF 上添加电容来增大。MPQ8633B 提供开漏电源正常信号,以指示输出是否在其标称电压范围之内。当输入电源无法为 MPQ8633B 供电时,PGOOD 通过外部上拉电压被钳位于 0.7V 左右。
MPQ8633B 全面集成了多种保护功能,包括过流保护 (OCP)、过压保护 (OVP)、欠压保护 (UVP) 和过温保护 (OTP)。
MPQ8633B 最大限度地减少了所需的外部元器件,并采用 QFN-21 (3mmx4mm) 封装。
MPQ8633B 是一款全集成高频同步降压变换器。它提供了一种非常紧凑的解决方案,可在宽输入电压 (VIN) 范围内实现高达 20A 的输出电流 (IOUT),同时具有出色的负载和线性调整率。MPQ8633B 还可实现宽输出电流 (IOUT) 负载范围内的高效率运行。
MPQ8633B 采用内部补偿恒定导通时间 (COT) 控制模式,可实现快速瞬态响应,并使环路更易稳定。该器件可通过 MODE 设置开关频率 (fSW) 为恒定的 600kHz、800kHz 或 1000kHz,不受输入和输出电压的影响。
MPQ8633B 通过内部 1ms 定时器控制输出电压 (VOUT) 的启动斜坡。该定时器的值可以通过在 TRK/REF 上添加电容来增大。MPQ8633B 提供开漏电源正常信号,以指示输出是否在其标称电压范围之内。当输入电源无法为 MPQ8633B 供电时,PGOOD 通过外部上拉电压被钳位于 0.7V 左右。
MPQ8633B 全面集成了多种保护功能,包括过流保护 (OCP)、过压保护 (OVP)、欠压保护 (UVP) 和过温保护 (OTP)。
MPQ8633B 最大限度地减少了所需的外部元器件,并采用 QFN-21 (3mmx4mm) 封装。
宽输入电压 (VIN) 范围:
2.7V 至 16V,带外部 3.3V VCC 偏置
4V 至 16V,带内部偏置或外部 3.3V VCC 偏置
差分输出电压 (VOUT) 远端采样功能
可调精确电流限
20A 输出电流 (IOUT)
低导通阻抗 (RDS(ON)) 集成功率 MOSFET
专有开关损耗降低技术
自适应恒定导通时间 (COT) 控制,可实现超快速瞬态响应
采用 Zero-ESR 输出电容可稳定工作
0°C 至 +70°C 结温范围内,参考电压精度为 0.5%
-40°C 至 +125°C 结温范围内,参考电压精度为 1%
可选跳频模式或强制连续导通模式 (FCCM)
出色的负载调整率
输出电压 (VOUT) 追踪功能
输出电压 (VOUT) 放电功能
电源故障期间,电源正常 (PG) 引脚将被有源钳位至低电平
低至 1ms 的可调软启动时间
预偏置启动
可选开关频率 (fSW):600kHz、800kHz 或 1000kHz
非锁定 过流保护(OCP)、欠压保护(UVP)、欠压锁定保护(UVLO)、过温关断保护(OTP)和锁定过压保护(OVP)
0.6V 至 0.9 x VIN(最高 5.5V)可调输出电压
采用 QFN-21 (3mmx4mm) 封装
您要复制的内容
联系我们
Contact Us
电话/Tel:+86-181-24725558
手机/phone:+86-138-23158773
QQ:
微信(WeChat):
邮箱(Email):zhaoxufi@lichkj.com
地址(Address):深圳市宝安区新安街道径贝工业园A栋勤业商务中心429
(429 Qinye Business Center, Building A, Jingbei Industrial Park, Xin'an Street, Bao'an District, Shenzhen)
联系我们
Contact Us
微信扫一扫
Scan WeChat