
极具优势的代理品牌线
A highly advantageous agency brand line

Descriptions
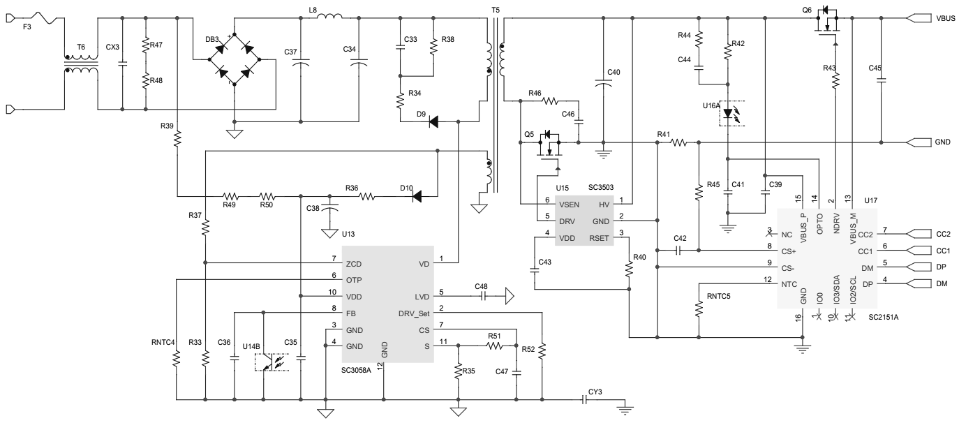
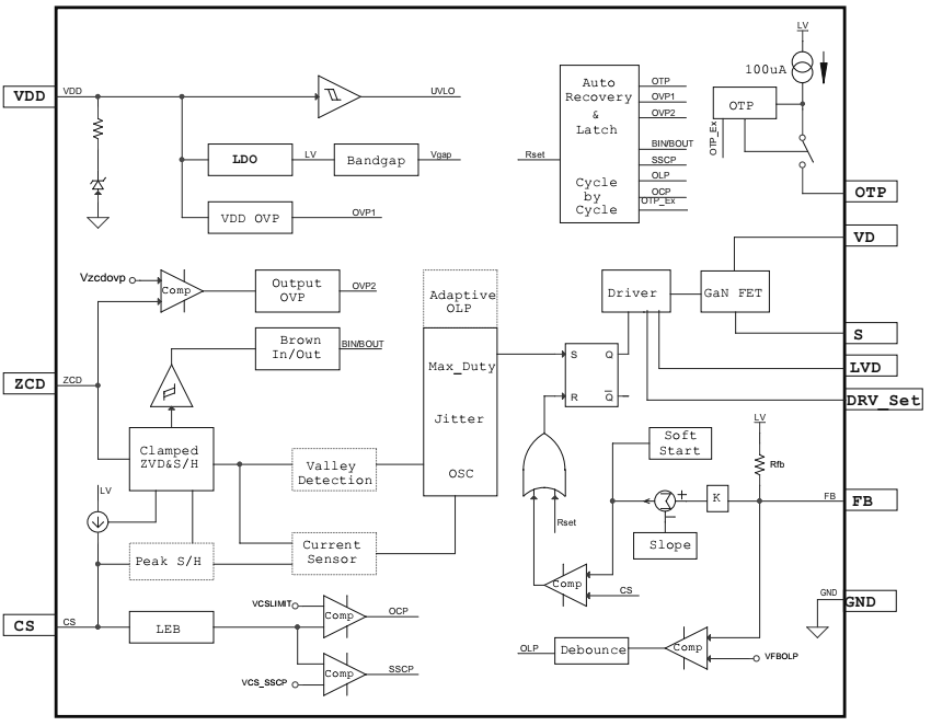
SC3058A is a high frequency, flyback PWM converter with
700V GaN integrated (QR/DCM/CCM), which can achieve
high efficiency and reliability.
SC3058A provides an adaptive switching frequency foldback
to achieve higher efficiency in the whole loading
range. At heavy load or full load, it operates up to
maximum switching frequency. When loading decreases,
it operates in green mode with valley switching for high
efficiency. And at no load, the IC will operate in Burst
mode to reduce power consumption.
It provides functions of low start-up current, fast start-up,
low standby power consumption. The burst mode with
extremely low operation current (240uA) and significantly
reduces standby power consumption to meet the
efficiency regulations.
The SC3058A offers comprehensive protection to prevent
the circuit from damage under abnormal conditions.
Furthermore, the features of frequency jittering and smart
driving function can minimize the noise and improve EMI
performance.
Descriptions
SC3058A is a high frequency, flyback PWM converter with
700V GaN integrated (QR/DCM/CCM), which can achieve
high efficiency and reliability.
SC3058A provides an adaptive switching frequency foldback
to achieve higher efficiency in the whole loading
range. At heavy load or full load, it operates up to
maximum switching frequency. When loading decreases,
it operates in green mode with valley switching for high
efficiency. And at no load, the IC will operate in Burst
mode to reduce power consumption.
It provides functions of low start-up current, fast start-up,
low standby power consumption. The burst mode with
extremely low operation current (240uA) and significantly
reduces standby power consumption to meet the
efficiency regulations.
The SC3058A offers comprehensive protection to prevent
the circuit from damage under abnormal conditions.
Furthermore, the features of frequency jittering and smart
driving function can minimize the noise and improve EMI
performance.
Features
Internal Soft Start Integrated 700V GaN FET
High Efficiency ➢ CCM @ Heavy Load and Low Line ➢ Valley switching operation @ Green mode ➢ Burst Mode @ Light Load & No Load Ultra-low operation current @Burst mode/Fault Mode
Adaptive loop gain compensation
Frequency Jitter for EMI improvement
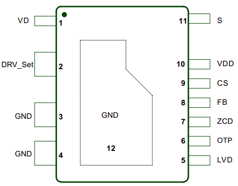
Comprehensive Protection ➢ VDD over voltage protection ➢ VDD under voltage lock out ➢ Cycle by cycle current limiting ➢ Two level over current protection ➢ Adaptive output short protection ➢ Over Load protection ➢ Brown in/out with auto-recovery ESOP10-W package available
3 Applications
USB-PD and QC Chargers AC-DC adapters for Portable Devices




您要复制的内容
联系我们
Contact Us
电话/Tel:+86-181-24725558
手机/phone:+86-138-23158773
QQ:
微信(WeChat):
邮箱(Email):zhaoxufi@lichkj.com
地址(Address):深圳市宝安区新安街道径贝工业园A栋勤业商务中心429
(429 Qinye Business Center, Building A, Jingbei Industrial Park, Xin'an Street, Bao'an District, Shenzhen)
联系我们
Contact Us
微信扫一扫
Scan WeChat