您所在的位置:
  • ACS71240LLCBTR-050U5
  • ACS71240LLCBTR-050U5

    • 品牌名称ALLEGRO(美国埃戈罗)

    • 商品型号

      ACS71240LLCBTR-050U5

    • 商品编号

      C2654898

    • 商品封装

      SOIC-8

    • 包装方式

      编带


    • 0.00
      0.00
商品描述
  • 品牌名称ALLEGRO(美国埃戈罗)

  • 商品型号

    ACS71240LLCBTR-050U5

  • 商品编号

    C2654898

  • 商品封装

    SOIC-8

  • 包装方式

    编带



属性参数值
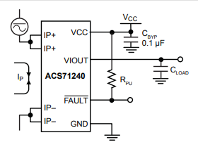
商品目录电流传感器
电流测量范围50A
工作电压4.5V~5.5V
属性参数值
灵敏度80mV/A
工作温度-40℃~+150℃

安装类型表面贴装型
传感器类型霍尔效应,开环
频率120kHz
精度±6%
电流-供电(最大值)12mA
电流-检测50A
封装/外壳8-SOIC(0.154",3.90mm 宽)
工作温度-40°C ~ 150°C(TA)
输出电压
通道数1
线性度±1%
响应时间4?s
极化单向
用于测量AC/DC
电压-供电4.5V ~ 5.5V
灵敏度80mV/A