您所在的位置:
  • MP87000GMJTH-Z
  • MP87000GMJTH-Z

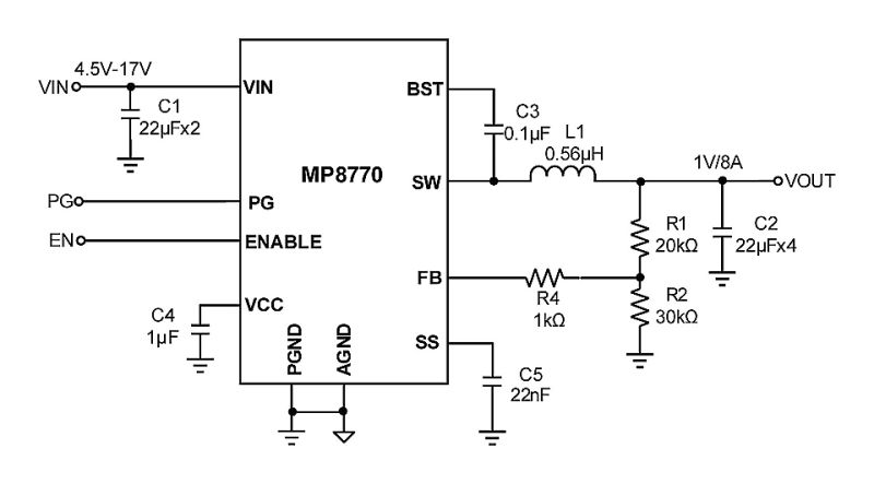
    The MP8770 is a fully integrated, high-frequency, synchronous, rectified, step-down, switch-mode converter with internal power MOSFETs. The MP8770 offers a very compact solution that achieves 8A of continuous output current with excellent load and line regulation over a wide input range. The MP8770 uses synchronous-mode operation for higher efficiency over the output current-load range.
    Constant-on-time (COT) control operation provides very fast transient response, easy loop design, and very tight output regulation.
    Full protection features include short-circuit protection (SCP), over-current protection (OCP), under-voltage protection (UVP), and thermal shutdown.
    The MP8770 requires a minimal number of readily available, standard, external components and is available in a space-saving QFN-16 (3mmx3mm) package.

    • 0.00
      0.00
商品描述

The MP8770 is a fully integrated, high-frequency, synchronous, rectified, step-down, switch-mode converter with internal power MOSFETs. The MP8770 offers a very compact solution that achieves 8A of continuous output current with excellent load and line regulation over a wide input range. The MP8770 uses synchronous-mode operation for higher efficiency over the output current-load range.
Constant-on-time (COT) control operation provides very fast transient response, easy loop design, and very tight output regulation.
Full protection features include short-circuit protection (SCP), over-current protection (OCP), under-voltage protection (UVP), and thermal shutdown.
The MP8770 requires a minimal number of readily available, standard, external components and is available in a space-saving QFN-16 (3mmx3mm) package.


Features & Benefits

  • Wide 3V to 17V Operating Input Range

  • 8A Output Current

  • 22mΩ/10mΩ Low RDS(ON) Internal Power MOSFETs

  • 100μA Quiescent Current

  • Output Adjustable from 0.6V

  • High-Efficiency Synchronous Mode Operation

  • Pre-Biased Start-Up

  • Fixed 700kHz Switching Frequency

  • External Programmable Soft Start-Up Time

  • EN and Power Good for Power Sequencing

  • Over-Current Protection (OCP) and Hiccup

  • Thermal Shutdown

  • Available in a QFN-16 (3mmx3mm) Package